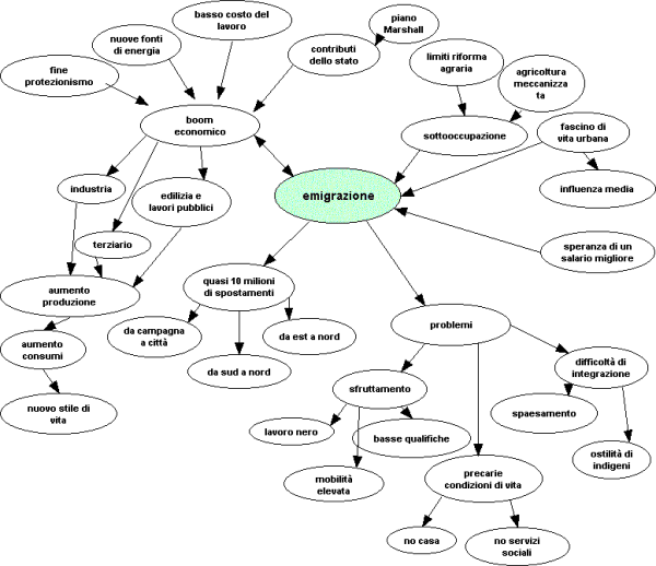
Come potrai osservare, in essa, a partire dal tema che noi abbiamo stabilito come centrale, l'emigrazione, sono rappresentate: le cause generali e particolari del fenomeno (ovvero il boom e la crisi dell'agricoltura, le cui frecce sono dirette verso la parola chiave), le caratteristiche che esso assume e i problemi che comporta (collegati da frecce che si dipartono dalla parola chiave).

Torna indietro